Nerezový izolovaný komín BOKRA IZOL EKO 06, ø 160/220 mm
jedná se o komínovou sestavu bez čistícího dílu, kde se čištění provádí spodem komínu po odjištění spojovací objímky a odejmutí kondenzační jímky. Soupis komponentů dodávaných v setu nejdete výše viz záložka "obsah setu".
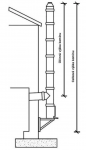
Komínový set umožňuje odstup 70-150 mm od fasády. Ke komínu je možné dokoupit rouru skrz stěnu - dle tloušťky stěny. V případě průchodu komínu střechou doporučujeme doplnit objednávku o vhodný střešní přechod.
- celková výška komínu je 8,64 m
- účinná výška komínu je 8,21 m
Parametry:
- vnitřní průměr: 160 mm
- vnější průměr: 220 mm
- tl. vnitřní vložky: 0,6 mm (třída nerezi 1.4404)
- tl. izolace: 30 mm
- tl. vnějšího pláště: 0,5 mm (třída nerezi 1.4301) - lesk (individuálně můžeme nacenit lakování do libovolné RAL)
Systém BOKRA IZOL EKO 06
Třísložkový nerezový komínový systém je ideálním řešením pro výstavbu nových komínů. Komínové díly se skládají z vnitřní nerezové vložky tloušťky 0,6mm, ta je izolována speciální minerální vlnou tloušťky 30mm a opláštěná nerezovým plechem tloušťky 0,5mm s vysoce lesklým povrchem. Tento systém je určený pro odvod spalin od spotřebičů na plynná, kapalná i tuhá paliva. Je vyráběn v průměrech od 130mm až do 300mm (individuální výroba až do 500mm). Systém obsahuje celou řadu komponentů včetně kotvících prvků, což přináší neomezené možnosti při sestavování komínů. Jednotlivé dílce jsou podélně svařovány plazmou a ve své horní části opatřeny hrdlem výšky 60mm, které umožňuje snadné, bezpečné a pevné spoje. Pro zpevnění a statické zajištění je každý spoj fixován vnější sponou. Jednotlivé systémy BOKRA lze vzájemně kombinovat.
Charakteristika systému
- třída nerezi: 1.4404 (vnitřní), 1.4301 (vnější);
- průměr od 130mm do 300mm;
- teplota práce max. 450°C;
- tl. stěny 0,6mm (vnitřní), 0,5mm (vnější);
- tl. izolace 30mm (speciální minerální vlana s objemovou hmotností min. 100kg/m3);
- podtlakový provoz
Použití systému
- výstavba nových komínů (vnitřní i venkovní komíny);
- rodinné domy i průmysl
Přednosti systému
- vysoká kvalita;
- dlouhá životnost;
- nízká hmotnost;
- rychlá a snadná montáž;
- široká použitelnost;
- všechny typy paliv
- vhodné pro spotřebiče 5. emisní třídy
- vhodné pro moderní krbová kamna a krbové vložky
- 1 ks - Horní kónické ukončení, ø 160mm, IZOL EKO 06
- 1 ks - Komínové ukončení izolace, ø 160mm, IZOL EKO 08
- 8 ks - Komínová izolovaná roura 1m, ø 160mm, IZOL EKO 06
- 1 ks - Komínová izolovaná roura 0,5m, ø 160mm, IZOL EKO 06
- 1 ks - Komínový izolovaný T-kus 90°, ø 160mm, IZOL EKO 06
- 1 ks - Komínová kondenzační jímka, ø 160mm, IZOL EKO 06
- 1 ks - Komínová odlehčující konzole, ø 160mm, IZOL EKO 06
- 1 ks - Komínová vzpěra konzole, ø 160mm, IZOL EKO 08
- 12 ks - Komínová spojovací objímka, ø 160mm, IZOL EKO 08
- 4 ks - Stěnová objímka - nástavná (70 - 150mm) W1 , ø 120mm, IZOL 50




















